首页
Home
品牌公益
Nav
公益项目
Nav
最新动态
Nav
信息公开
Nav
关于我们
Nav
“心路”公益项目
CV风险评估
健康“心”行动
道路安全行动
关爱留守儿童
《珍爱女人心》
往期公益
健康促进
学术交流
医学研究
党建工作
大医动态
大医说医
工作年报
审计报告
关联方信息
捐赠季报
基金会介绍
基金会荣誉
组织架构
大医章程
管理制度
联系我们
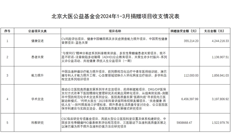
北京大医公益基金会2024年一季度捐赠项目收支情况
发表时间:2024-04-12 09:20
作者:BGPCF
上一篇
北京大医公益基金会2024年二季度捐赠项目收支情况
下一篇
北京大医公益基金会2023年下半年捐赠项目收支情况
分享到:
用公益助力医学均衡发展
地址:
北京市朝阳区东土城路13号2幢7层7148室
电话:010-85164717
北京大医公益基金会
版权所有
京ICP备18012522号-1
北京大医公益基金会微信公众号